Mirrors is a useful utility module providing a couple of ways to process CV or audio signals. It is made up by a couple of simple op-amp circuits that allow you to ‘attenuvert’ and DC shift an input signal. Attenuverting uses a single control to both attenuate and invert a signal by applying phase cancellation. The module also includes a buffered summing stage where two signals can be added together, and a buffered signal splitting stage so a signal can be shared between multiple points where accuracy is critical (e.g 1V/octave inputs)
A detailed circuit description is included at the bottom of this page.
You can purchase a good quality PCB from me which has already been tried and tested through design revisions to work as described – coming soon

Hint: you can right click and select “View Image” to blow it up, or alternatively view the schematic as a .pdf in the repository
Specification:
- Supply Voltage: ±12V Supply
- Supply Current: TBA
- Input: 0 – 10V CV or ±5V audio
- Output: Input multiplied by anything from -1.0 to 1.0 plus ±10V DC shift
Building:
Resistor numbers are found on top of the part due to the small amount of available space, this means that it can be hard to locate a part if you have soldered up the PCB – use the image below to help locate parts.
There is a .pdf of the layout available to scale here, which includes routing and may help to diagnose any problems.
View the bill of materials here
This circuit can definitely be constructed on breadboard for testing, use a full size breadboard and spread out the three chips to allow yourself space to work. You will need a ±12V power supply for testing.
See the image for control wiring if you plan to make and wire a panel by hand (right click and select ‘view image’ to blow it up):



A control PCB and front panel is also available (coming soon) – this is Eurorack panel size standard, and can take either banana sockets or mini-jacks. Be aware that the banana sockets are specifically intended to be Cinch type, as these have a good vertical depth that matches the potentiometers used. The mini-jack footprint is for the PJ398SM (Thonkiconn) sold by Thonk. Link to BOM below.
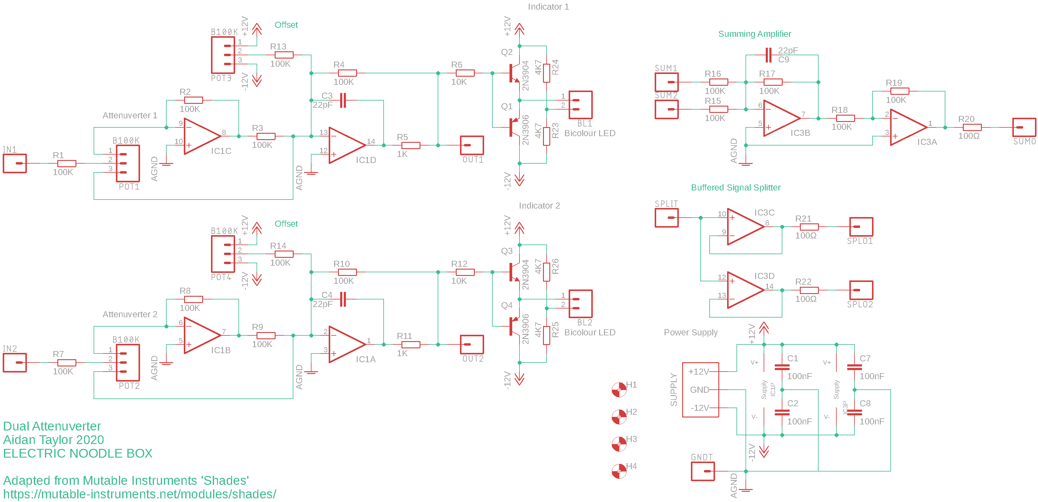
Circuit Description:
I recommend that you keep a copy of the schematic to hand for reference when following this description.
The two ‘Attenuverters’ are identical so I will describe one half here. A signal is applied to the input, which connects through R1 to 100K potentiometer, POT1. POT1’s ears link to either IC1C or IC1D’s inputs, which are both inverting amplifiers. Adjusting POT1 is like adjusting Rin in the gain equation for each amplifier which is -1(Rf/Rin). The potentiometer will act a little like a crossfader as turning it one way will increase Rin for one amplifier while decreasing Rin for the other. The original signal is applied through R1 and POT1 to IC1D, so if IC1C didn’t exist, we would have a straight inverting amplifier setup. However, IC1C’s output is also connected to IC1D’s inverting input with resistor R3, effectively making IC1D a summing stage. Because the output of IC1C will be the phase inversion of the other input (the original signal) to IC1D, phase cancelation will take place at the summing node. If POT1 is in centre position then the signal and inverted signal will be applied in equal strength to IC1D and the output should be completely cancelled out (0V). As POT1 is adjusted either way, the signal or inverted signal will have more weight, which will be passed (inverted) to the output of IC1D.
IC1D also has a third summed input to it’s inverting input, which is a potentiometer connected to the power rails, adjusting this potentiometer will introduce a DC bias to the output. Each attenuverter has a bicolour LED connected, which is driven by a transistor push-pull amplifier. The LED will light red when the signal is above 0V and green when the signal is below.
The module also includes a couple of extra op-amps which are configured with common circuits. IC3B is a unity gain inverting summing amplifier, two signals can be input and will be summed together and inverted. IC3A reinverts the signal for the output. IC3C and IC3D both take the same input, and are configured as unity gain voltage followers, the input signal will be buffered by each amplifier and reproduced at each output. These simple circuits should be useful for combining LFOs and modulation circuits to make more exotic modulations, and otherwise for combining and buffering CV from sequencers and other sources to be used for 1V/octave inputs and other similar applications.
